中国人寿:2025年前三季度归母净利润净利润预增50%-70%

追风

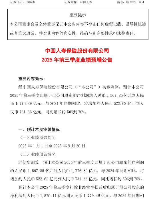
  10月20日金融一线消息,中国人寿日前发布2025年前三季度业绩预增公告。经初步测算,2025年前三季度,中国人寿预计实现归属于母公司股东的净利润约1567.85亿元到1776.89亿元,与2024年同期相比,将增加约522.62亿元到731.66亿元,同比增长约50%到70%。

中国人寿:2025年前三季度归母净利润净利润预增50%-70% 第1张

取消
微信二维码
微信二维码
支付宝二维码