炒股就看金麒麟分析师研报,权威,专业,及时,全面,助您挖掘潜力主题机会!
来源:中信建投证券研究
文|夏凡捷 何盛
从9月初至12月初,AH两地市场经历了较长时间的调整,投资者情绪趋于谨慎,而近期,多项关键事件与数据相继公布,整体基调符合或略好于市场预期。我们认为牛市底层逻辑仍在,主要由结构性行情和资本市场改革政策推动。目前市场已经基本完成调整,叠加基金排名基本落地,跨年有望迎来新一波行情。中期行业配置方面,重点关注具有一定景气催化的有色金属和AI算力,主题上以商业航天为主,可控核聚变和人形机器人为辅;港股也具有投资机会,潜在热点板块主要有互联网巨头、创新药。重点关注:有色、商业航天、AI、人形机器人、可控核聚变、创新药、非银金融等。
从9月初至12月初,AH两地市场经历了较长时间的调整,投资者情绪趋于谨慎,大部分资金处于观望状态,等待年底海内外重要事件的落地以明确后续布局方向。近期,多项关键事件与数据相继公布,中央政治局会议延续宽松基调,宏观经济结构性景气,美联储延续降息,为市场提供了重要的决策依据,整体基调符合或略好于市场预期。
我们认为牛市底层逻辑仍在,主要由结构性行情和资本市场改革政策推动。目前市场已经基本完成调整,叠加基金排名基本落地,跨年有望迎来新一波行情。
中期行业配置方面,重点关注具有一定景气催化的有色金属和AI算力,主题上以商业航天为主,可控核聚变和人形机器人为辅;港股也具有投资机会,潜在热点板块主要有互联网巨头、创新药。
重点关注板块包括:有色、商业航天、AI、人形机器人、可控核聚变、创新药、非银金融等。

重要事件相继落地
从9月初至12月初,AH两地市场经历了较长时间的调整,大部分资金处于观望状态,等待年底海内外重要事件的落地以明确后续布局方向。近期,多项关键事件与数据相继公布,为市场提供了重要的决策依据,整体基调符合或略好于市场预期。
政治局会议延续宽松货币、明确提振人工智能产业
国内政治局与中央经济会议定调,强化改革与内需主线。会议基调肯定了前期资本市场改革的成效,基调延续方面,宏观政策将延续稳健宽松格局,强调“持续扩大内需”的首要任务;财政总量将延续扩张,地方化债与税制改革进一步提速;货币政策将继续降准降息,并着眼于促进物价合理回升;重点变化方面,房地产优先级有所回调,产业政策上明确将实施新一轮重点产业链高质量发展行动,主要涉及人工智能、服务业、新能源、海洋经济及反内卷。整体政策环境有利于稳定市场预期,为结构性行情的展开奠定基础。

经济数据喜忧参半,维持慢复苏状态
本月公布的经济数据显示出缓慢复苏的态势。11月CPI同比回升至0.7%,环比-0.1%,其中食品CPI和商品CPI贡献较大,而服务、能源CPI拖累整体;PPI同比略降至-2.2%,环比0.1%,反内卷政策提振部分上游行业但内生动能较弱对PPI回升产生压力。通胀方面CPI与PPI的持续修复正逐步被市场所预期;出口数据的边际改善则在一定程度上缓解了市场对于外需的担忧。

但是内需复苏动能仍显不足,制造业需求依旧偏弱,反映出经济结构性问题依然存在。内需方面,10月份社零销售同比降至2.9%,前值3.0%;制造业方面,11月份制造业PMI录得49.2,虽然环比上升了0.2,但仍然显著低于荣枯线。这种“弱复苏、强政策”的格局,符合政策面延续宽松以托底经济的必要性,市场对基本面预期已处于较低水平,进一步恶化的空间有限。

海外延续降息,风险偏好预期改善
美联储延续降息,叠加对华积极信号,流动性与风险偏好预计持续改善。美联储12月会议如期降息25BP至3.5%-3.75%,尽管内部分歧加大、联储票委支持人数分布和点阵图显示2026年仅预期降息25BP,但上调GDP和下调通胀预测传递积极信号。同一时间,美联储启动“准备金管理购买”的轻量化扩表操作,市场对于明年开启新的QE有一定预期,流动性持续宽松。2025年《美国国家安全战略》文件显示,美国对中美两国的定位从第一战略对手转变为互惠平等的贸易合作与竞争关系,宏观扰动有望减少。



牛市中期调整基本完成,跨年行情蓄势待发
我们认为牛市底层逻辑仍在,主要由结构性行情和资本市场改革政策推动。目前市场已经基本完成调整,叠加基金排名基本落地,跨年有望迎来新一波行情。
牛市长逻辑并无改变
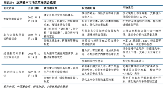
牛市长逻辑仍在,市场维持结构性景气,资本市场政策向前推进。近四周,板块轮动加剧;近五个交易日,仅科创50指数成分上涨比例均值高于50%,其余指数上涨的成分股占比均低于50%,显示市场行情由部分景气板块推动。资本市场改革座谈会频繁举行,主要围绕融资、投资、市场生态三方面展开,力求构建一个吸引长资金入市、融资渠道较为完善、开放互联互通的成熟市场。


中期调整基本完成
中期调整的结构已经基本完成,接下来市场可能会寻找新主线,热点方向趋于一致。回顾以往牛市整理期案例,我们发现低点指数的成交额占前期高点成交额46%至77%不等,同时有88.9%的概率下调至60日线之下。而本轮牛市的整理期中全A成交额于12月4日下降至最低点15617亿元,占前期最大成交额31978亿元的48.8%,且三大指数均已跌破了60日线,证明牛市经过了充分调整。展望后续市场行情,随着基金排名基本落地,保险公司风险因子下调,机构资金可能会重新寻找新主线,热点分化有望减少。

中期配置思路
中期行业配置方面,重点关注具有一定景气催化的有色金属和AI算力,主题上以商业航天为主,可控核聚变和人形机器人为辅;港股也具有投资机会,潜在热点板块主要有互联网巨头、创新药。
AI算力经过调整,叠加政策推动、以及技术突破的积极信号,具备一定的上涨动力。8月,AI算力板块交易过热,随后受AI泡沫论以及无明显行业催化等因素影响,经历了较为充分的回调。除谷歌之外,其余巨头公司的PE值均回调至8月初以下的水平。政策方面,中央政治局会议明确将人工智能列为发展重点;技术方面,最近海内外大量优质AI模型发布,一月海外科技巨头资本开支指引在即,AI算力板块有较多景气催化。


在美元走弱的情况下,有色金属持续涨价、呈现高景气格局。今年以来,伦敦金、伦敦银、LME铜、LME锡的累计涨幅分别达62%、110%、33%、46%。

目前市场主题线索以商业航天为主,可控核聚变和人形机器人为辅。近期,板块轮动较为剧烈,前期海峡两岸和海南自贸区概念板块均有调整趋势,而近一个月商业航天、人形机器人和可控核聚变的换手率的累计涨幅分别上升至119%、13.8%、23.7%。商业航天受政策支持和产业突破的双重驱动,具备一定长期上涨的逻辑,其子版块卫星算力表现较为突出,龙头股乾照光电、通宇通讯近一个月累计涨幅分别达79.3%、47.7%。


港股投资机会也在显现,潜在热点板块主要有互联网巨头、创新药。港股调整较为充分,但是即使在市场调整期,南向资金依然保持净流入态势,体现出对港股资产的长期配置决心,而非短期交易行为。随着海外流动性预期重新恢复,后续内外共振在回归。当下港股的核心资产如互联网巨头、港股创新药等近期拥挤度很低,且近期AI大模型技术突破,创新药出海规模新高(复星医药签下20.85亿美元大单),两个板块均具有景气催化,适合跨年行情布局。



(1)内需支持政策效果低于预期。如果后续国内地产销售、投资等数据迟迟难以恢复,通胀持续低迷,消费未出现
明显提振,企业盈利增速持续下滑,经济复苏最终证伪,那么整体市场走势将会承压,过于乐观的定价预期将会面临修正。
(2)中美战略博弈加剧风险。警惕中美战略博弈领域扩散、程度加剧的风险。例如战略博弈从贸易扩散到科技、关键资源、金融、航运、物流、军事等多个领域,出现全方位战略冲突,这可能影响正常的经济活动,同时对权益市场造成冲击。
(3)美股市场波动超预期。若美国经济超预期恶化,或美联储宽松力度不及预期,可能导致美股市场出现较大波动,届时也将对国内市场情绪和风险偏好造成外溢影响。


